立即注册
 找回密码
 立即注册

QQ登录

只需一步,快速开始

搜索
热搜: 荆门 活动
查看: 1268|回复: 0

[本土资讯] 国务院发文!荆门被国家点名表扬,还有重奖!

[复制链接]

1万

主题

81

回帖

3万

积分

注册时间
2016-10-31
最后登录
2026-3-16
荆币
22204
回帖
81

实名认证微信认证社区元老忠实会员社区居民

发表于 2018-5-4 21:02:51 | 显示全部楼层 |阅读模式 IP地址:湖北荆门
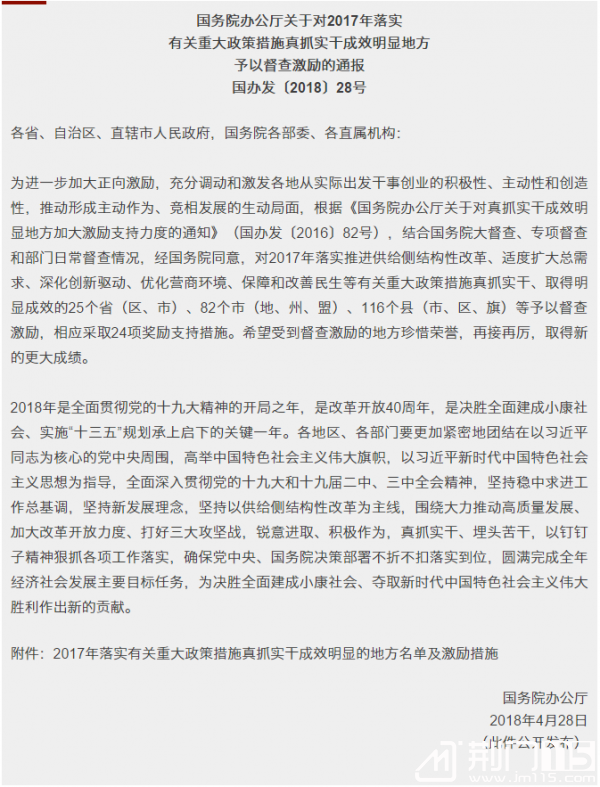
  5月3日,国务院发布重要通知,要对2017年落实重大政策措施,真抓实干成效明显地方予以督查激励,其中,就有咱湖北!

  国务院第二次督查激励工作

  25个省上榜!


  5月3日,国务院办公厅公开发布对2017年落实有关重大政策措施真抓实干成效明显地方予以督查激励的通报,对2017年落实推进供给侧结构性改革、适度扩大总需求、深化创新驱动、优化营商环境、保障和改善民生等有关重大政策措施真抓实干、取得明显成效的25个省(区、市)、82个市(地、州、盟)、116个县(市、区、旗)等予以督查激励,相应采取24项奖励支持措施。

  这是自去年建立督查激励长效机制以来,国务院办公厅组织开展的第二次督查激励工作。

  来看看通报原文——

1.png


  国务院这份表扬名单中,湖北共获9项奖励支持措施!

  湖北省——


  财政预算执行、盘活财政存量资金、国库库款管理、推进财政资金统筹使用、预算公开等财政管理工作完成情况较好的省(市)、计划单列市:北京市、江苏省、浙江省、安徽省、山东省、河南省、湖北省、云南省、陕西省,山东省青岛市。

  激励措施:2018年对上述省(市)、计划单列市推荐的财政管理工作先进典型市(州)、县(市、区),利用督查收回的专项转移支付沉淀资金、年度预算中单独安排的资金等予以奖励,每个市(州)奖励资金不低于2000万元,每个县(市、区)奖励资金不低于1000万元,并适当体现向中、西部地区倾斜。(财政部组织实施)

  地方水利建设投资落实较好、中央水利建设投资计划完成率较高的省:江苏省、安徽省、湖北省、贵州省、云南省。

  激励措施:2018年对上述省在安排年度中央预算内水利投资计划时给予适当奖励,每个省增加安排中央预算内投资1000万元,相应减少所安排项目的地方建设投资规模。(水利部、国家发展改革委组织实施)

  在扶贫开发工作成效考核中认定为完成年度计划、减贫成效显著、综合评价好的省(区):安徽省、江西省、湖北省、广西壮族自治区、四川省、贵州省、西藏自治区、新疆维吾尔自治区。

  激励措施:2018年对上述省(区)在中央财政专项扶贫资金分配中给予一定奖励。(财政部、国务院扶贫办组织实施)

2.jpeg


武汉


  湖北省武汉市——

  深化商事制度改革成效显著、落实事中事后监管等相关政策措施社会反映好的市(地)、县(市、区):北京市海淀区、天津市河西区、河北省邯郸市、内蒙古自治区呼和浩特市、辽宁省鞍山市、吉林省长春市、黑龙江省绥化市北林区、上海市长宁区、江苏省苏州市、浙江省宁波市、江西省瑞昌市、山东省东营市、河南省开封市、湖北省武汉市、广东省江门市、广西壮族自治区南宁市、重庆市渝北区、贵州省毕节市、西藏自治区阿里地区、陕西省富平县。(按行政区划排列,下同)

  激励措施:2018年对上述市(地)、县(市、区)优先选择为企业登记注册便利化改革,社会共治、风险分类监管、大数据监管等事中事后监管工作的试点地区,优先授予外商投资企业登记注册权限。(国家市场监督管理总局组织实施)

  推动实施“中国制造2025”、促进工业稳增长和转型升级成效明显的市、直辖市辖区:辽宁省大连市,吉林省长春市,上海市闵行区,江苏省无锡市,浙江省湖州市,安徽省合肥市,福建省厦门市、泉州市,山东省青岛市,湖北省武汉市,湖南省长沙市,广东省佛山市,四川省成都市,贵州省贵阳市。

  激励措施:2018年对上述市、直辖市辖区在新型工业化产业示范基地布局、智能制造和服务型制造等试点示范方面予以优先支持。(工业和信息化部组织实施)

  土地节约集约利用、土地利用秩序、土地利用计划执行好的市(盟)、县(市、区):内蒙古自治区阿拉善盟,辽宁省海城市、凤城市、大石桥市、盘山县、建平县,上海市宝山区,江苏省太仓市、海门市、东台市、泰兴市、沭阳县,浙江省杭州市西湖区、杭州市余杭区、宁波市江北区、嘉善县、舟山市定海区,安徽省肥东县、当涂县、霍山县、东至县、宁国市,福建省福州市,江西省乐平市、永修县、大余县、吉水县、上饶市信州区,山东省沂源县、龙口市、诸城市、肥城市、五莲县,河南省巩义市、开封市祥符区、汝州市、许昌市建安区、民权县,湖北省武汉市,湖南省长沙市望城区、浏阳市、长沙县、桃源县、宁远县,广东省广州市白云区、肇庆市鼎湖区、丰顺县、清远市清新区、新兴县,广西壮族自治区来宾市,重庆市涪陵区、渝北区、长寿区、铜梁区、垫江县,四川省崇州市、眉山市彭山区、宜宾县、武胜县、安岳县,贵州省贵阳市,西藏自治区昌都市,陕西省宝鸡市,宁夏回族自治区贺兰县、吴忠市利通区、盐池县、同心县、泾源县。

  激励措施:2018年对上述市(盟)、县(市、区)给予新增建设用地计划指标奖励。每个市(盟)奖励用地计划指标5000亩,每个县(市、区)奖励用地计划指标1000亩。奖励指标在2018年全国土地利用计划中单独列出,纳入计划执行管理。(自然资源部组织实施)

  大力培育发展战略性新兴产业、推动特色优势产业转型升级成效明显的市:河北省石家庄市、辽宁省沈阳市、浙江省杭州市、安徽省合肥市、湖北省武汉市、湖南省长沙市、广东省深圳市、云南省昆明市。

  激励措施:2018年对上述市在促进战略性新兴产业发展重大政策先行先试、重大产业布局和重大项目落地上予以倾斜,在全面创新改革试验、创新创业、“互联网+”试点示范、发展数字经济及对接战略性新兴产业政银企合作等相关工作中予以优先支持。(国家发展改革委组织实施)

3.jpeg


荆门


  湖北省荆门市、宜昌市夷陵区——

  推广政府和社会资本合作(PPP)模式工作有力、社会资本参与度较高的市、县(市、区、旗):河北省河间市,山西省阳曲县,内蒙古自治区扎赉特旗,吉林省珲春市,黑龙江省肇源县,江苏省南京市、沛县,浙江省温州市洞头区,安徽省宿州市、宁国市,江西省会昌县,山东省菏泽市、荣成市,河南省郑州市、固始县,湖北省荆门市、宜昌市夷陵区,湖南省常德市、凤凰县,广西壮族自治区南宁市,四川省平昌县,陕西省西安市,甘肃省张掖市、榆中县,青海省贵德县,新疆维吾尔自治区乌鲁木齐市、库尔勒市。

  激励措施:2018年对上述市、县(市、区、旗)在PPP项目以奖代补政策评审时予以优先支持,对于进入中央财政PPP示范项目名单且通过评审的新建项目,投资规模3亿元以下的项目奖励300万元,3亿元(含3亿元)至10亿元的项目奖励500万元,10亿元以上(含10亿元)项目奖励800万元;对上述市、县(市、区、旗)在2019年安排中央预算内投资PPP项目前期工作专项补助时给予优先倾斜和支持。(财政部、国家发展改革委组织实施)

4.jpeg


枝江市


  湖北省枝江市——

  公立医院综合改革成效较为明显的市(州、盟)、县(市、区):北京市西城区,天津市北辰区,河北省馆陶县,山西省阳曲县,内蒙古自治区兴安盟,辽宁省锦州市,吉林省长春市,黑龙江省齐齐哈尔市,上海市松江区,江苏省淮安市、新沂市,浙江省金华市、德清县,安徽省宣城市、天长市,福建省三明市、将乐县,江西省于都县,山东省滨州市,河南省郑州市,湖北省枝江市,湖南省株洲市、宁乡市,广东省东莞市,广西壮族自治区灌阳县,海南省儋州市,重庆市忠县,四川省成都市、石棉县,贵州省遵义市,云南省玉溪市,西藏自治区日喀则市,陕西省西安市,甘肃省庆阳市,青海省海西蒙古族藏族自治州,宁夏回族自治区石嘴山市,新疆维吾尔自治区哈密市,新疆生产建设兵团第六师五家渠市。

  激励措施:2018年对上述市(州、盟)、县(市、区)等,在公立医院综合改革中央财政补助资金下达相关省(区、市)后,由省(区、市)统筹按一定比例或额度给予奖励。(国家卫生健康委员会、财政部组织实施)

  今年的表彰“含金量”更高了!

  与去年相比,今年在保持原有24项激励政策稳定性和连续性的基础上,进一步加大了正向激励力度,提高了激励措施的“含金量”。

  如,对易地扶贫搬迁工作积极主动、成效明显的省份,在以工代赈资金安排上予以倾斜。

  对地方水利建设投资落实较好、中央水利建设投资计划完成率较高的省份,每个省增加安排1000万元中央预算内投资,相应减少地方建设投资规模。

  对大力培育发展战略性新兴产业、推动特色优势产业转型升级成效明显的市,在全面创新改革试验、发展数字经济及对接战略性新兴产业政银企合作等相关工作中予以优先支持。

  此外,对落实重大政策措施成效明显、创造典型经验做法、受到国务院督查表扬的地方,继续给予“免督查”的激励措施。

  真抓实干,调动积极性!

  国务院办公厅有关负责人介绍,国务院连续两年对工作干得好的地方予以督查激励,对于推动形成主动作为、真抓实干的鲜明导向,充分调动和激发各地从实际出发干事创业的积极性、主动性和创造性,促进党中央、国务院重大决策部署贯彻落实,具有重要意义。

  这次督查激励的名单,是有关部门按照注重实绩、优中选优、公正透明的原则,在综合评价2017年重点工作成效以及结合国务院大督查、专项督查、部门日常督查情况基础上形成的,充分考虑了地区经济发展差异,适当向市县基层地区倾斜。

  据统计,有38个地方由于多项工作成效突出,受到2项以上督查激励;有35个地方由于2017年取得新的突出成绩,连续第2年获得督查激励。

  目前,各有关部门正在抓紧组织兑现各项激励措施,指导地方用足用好激励政策红利,把督查激励转化为促进经济社会持续健康发展的实际成效。

  (文中图片源于网络,版权归原作者所有)
回复

使用道具 举报

您需要登录后才可以回帖 登录 | 立即注册

本版积分规则

快速回复 返回顶部 返回列表