立即注册
 找回密码
 立即注册

QQ登录

只需一步,快速开始

搜索
热搜: 荆门 活动
查看: 2159|回复: 0

[街头巷尾] 鄂H车主注意!发现车上这个“记号”,赶紧开车离开!

[复制链接]

1万

主题

81

回帖

3万

积分

注册时间
2016-10-31
最后登录
2026-3-16
荆币
22204
回帖
81

实名认证微信认证社区元老忠实会员社区居民

发表于 2018-4-13 20:28:20 | 显示全部楼层 |阅读模式 IP地址:湖北荆门
         开车出门前你检查过车门、后车窗、车轮这些小细节么?如果下面说的这几个情况,在你车上发现了,那就要注意啦!很有可能是你的爱车被“盯”上了。


1.gif


下面给大家讲讲目前最常见的偷盗:

车上有这“记号”注意了

1、车 窗 被 擦 过

        如果4个车窗的玻璃,有一个非常的干净的话,那你的爱车就要小心了。肯定是有人擦过你的车玻璃,想看看车内有没有贵重的物品。
要是有的话,旁边没人就会砸窗偷盗。所以说,贵重物品千万不要留在车内。

1.jpg

2、门 把 手 内 塞 硬 币

       这么做的目的是,如果你没有发现,在下一次锁车的时候,有可能会锁不上。
因为这个硬币是可以将车门卡主的,等你车里丢东西后,还不知道车门是怎么被打开的,那就悲剧了。

2.jpg

3、后 窗 小 广 告 或 贴 纸

       当你去停车场取车时,如果发现后车窗多了一个小广告或者有张贴纸,这时千万不要去理会;一定要把车开到人多的地方后停车,在去取下小广告。
       如果你立即去取小广告的话,不法分子就有机可乘了,小到丢钱包、手机等,大的话,车就被开走了!

3.jpg

4、前 方 有 障 碍 物

       在一些偏僻的道路上,利用前方的路障,挡住你的去路,这时候你肯定会下车搬开障碍物。这时候他们就会趁机偷盗,甚至对你实施犯罪。这种情况不要轻易下车,如果能将车锁上,就赶紧打电话报警。
       这个情况和第三条性质差不多,都是在你离开车辆的时候进行盗窃。

4.jpg

提 醒: 不要把贵重财物放在车内,停车时要注意检查车辆门窗是否关好、车辆防盗报警装置是否启动。
            夜间停车尽量停放在有看守或监控位置,尽量不要停放在位置偏僻、行人较少的地方。

5.jpg

你停车好后就直接走人了?接下新疆交通广播来告诉你,停车以后做哪些检查可以降低故障率~

降低车辆故障率

1、检查汽车手刹

       检查手刹是否拉到位,电子手刹除外,机械手刹一共能拉响9个格,拉到最后一格才是最紧的,但是也得分情况,如果是在自家车库,并且是绝对平坦的地方,老司机会留1-4格不拉,保证手刹的弹性,寿命会更长。
有些车主在坡路停车的时候还会在四个车轮后面放上砖块,用以防止手刹失灵导致的溜车。

6.jpg


2、检查车轮胎

       检查轮胎是否变形鼓包,或者是否卡石子或扎钉子。如果轮胎有变形鼓包,说明轮胎内部的胎线很可能已经断裂,继续行驶的话,有可能产生爆胎的风险。而轮胎卡石子的话,可能当时轮胎不会有什么反应,但安全隐患依然存在,而且卡住的石子弹出以后,极易划伤车漆!
7.jpg

3、检查底盘是否漏油

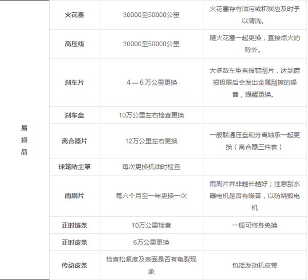
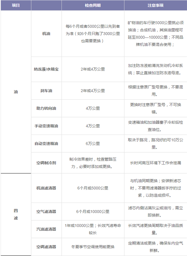
       停车以后检查底盘是否有漏油或者不明液体的情况(水除外),以此来查看车辆底盘状态是否正常,有没有油底壳破损等故障情况的发生。买车容易养车难? 其实,是因为你对保养件的更换周期不了解,不知道哪些部件在什么时候需要检查更换,才导致你花了许多冤枉钱而已。

常用汽车的保养周期:

8.png
9.png
10.png


觉得文章实用的请点赞

来源 / 高质量生活家

回复

使用道具 举报

您需要登录后才可以回帖 登录 | 立即注册

本版积分规则

快速回复 返回顶部 返回列表