立即注册
 找回密码
 立即注册

QQ登录

只需一步,快速开始

搜索
热搜: 荆门 活动
查看: 1675|回复: 0

[荆门新闻] 湖北春节5天通报24起典型案例 其中违规收礼金的最多

[复制链接]

1万

主题

81

回帖

3万

积分

注册时间
2016-10-31
最后登录
2026-3-19
荆币
22212
回帖
81

实名认证微信认证社区元老忠实会员社区居民

发表于 2018-2-22 15:26:12 | 显示全部楼层 |阅读模式 IP地址:湖北荆门
  2月20日(大年初五),湖北省纪委监委网站更新了潜江7起违反中央八项规定精神典型问题的通报。自大年初一以来,荆门、随州、仙桃、天门、潜江五地,连续发布24起典型案例通报。

1.jpg


截图来自湖北省纪委监委网站


  借白喜事违规收受礼金的最多

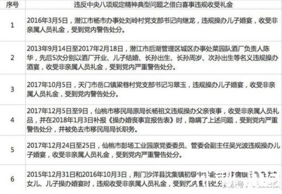
  这24起违反中央八项精神典型问题中,借白喜事违规收受礼金的最多,达6例,占四分之一。

2.jpg


  新官上任1个月就出事,4个月被免职


  借白喜事违规收受礼金的案例中,这一个格外引人注意。

3.jpg


  2017年12月5日至9日,仙桃市移民局原局长杨祖文给父亲办白喜事。办事前,他没填《操办婚丧事宜报告表》。这事被下属同事知道了,他们约了一起来慰问。这一“慰问”,就出事了。

  根据仙桃组工网消息,2017年11月,杨祖文同志被任命为仙桃市移民局局长,免去其仙桃市民政局党组成员职务。满打满算,他新官上任1个月就出了事,4个月就被免了职。

  约着一起来看领导的,也都受到了处分:

  仙桃市移民局副局长易修琼参与吊唁送给杨祖文礼品,电话通知3人前往吊唁,受到党内警告处分。

  沔城回族镇民政办主任宋传香电话邀约7人一同前往吊唁,并送给杨祖文礼品,受到党内警告处分。

  仙桃市军队离退休干部管理所党支部书记、所长李祥贵违规使用本单位公务用车前往吊唁,受到党内警告处分。(记者/整理 朱佳琪)
回复

使用道具 举报

您需要登录后才可以回帖 登录 | 立即注册

本版积分规则

快速回复 返回顶部 返回列表