立即注册
 找回密码
 立即注册

QQ登录

只需一步,快速开始

搜索
热搜: 荆门 活动
查看: 1394|回复: 0

[荆门新闻] 我市2018年度改革“金点子”,你更看好哪一个?

[复制链接]

1万

主题

81

回帖

3万

积分

注册时间
2016-10-31
最后登录
2026-3-19
荆币
22212
回帖
81

实名认证微信认证社区元老忠实会员社区居民

发表于 2018-2-13 20:53:47 | 显示全部楼层 |阅读模式 IP地址:湖北荆门
荆门市2018年改革“金点子”获奖候选条目公示

  近期,市全面深化改革领导小组面向市内外开门纳谏,有奖征集2018年度改革“金点子”,累计征集到意见建议、改革项目近三百条(个),其中以个人名义所提意见建议217条。
  经认真梳理和研究,并与相关单位咨询对接,从科学性、必要性、迫切性、可行性、合法性等方面考量,从中遴选了具有较高“含金量”的个人所提意见建议20条、单位所报改革项目30个,现予公布,欢迎社会公众通过网络投票参与评审(扫描下方二维码可直接参与投票)。投票结果作为最终评审的重要依据。


1518434668928.png

扫描二维码直接参与投票

  投票时间为2018年2月13日8:00-26日18:00。每位用户每天可在每个奖励类别(个人类、单位类)中投票1次,每次需投5-10个个人类、5-10个单位类。
  投票结束后,将组织相关领域专家集中评审,形成获奖“金点子”清单,报市深改组领导审定,向社会发布获奖结果。对具有重要价值的获奖“金点子”,纳入2018年全面深化改革工作要点推进落实。
  荆门市全面深化改革领导小组办公室
  2018年2月13日
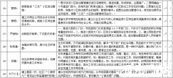
  荆门市2018年度改革“金点子”获奖候选条目(个人类)
1518434424589.png
1518434424876.png
1518434424325.png
1518434424655.png

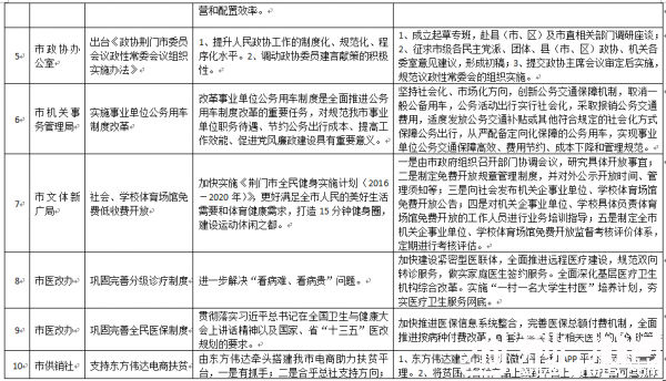
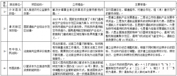
  荆门市2018年度改革“金点子”获奖候选条目(单位类)

1518434590394.png
1518434590132.png
1518434590834.png
1518434590640.png
1518434590326.png
1518434590651.png

回复

使用道具 举报

您需要登录后才可以回帖 登录 | 立即注册

本版积分规则

快速回复 返回顶部 返回列表