立即注册
 找回密码
 立即注册

QQ登录

只需一步,快速开始

搜索
热搜: 荆门 活动
查看: 1878|回复: 0

[荆门新闻] 国考12月9日至10日举行,省人事考试院提醒一定要看

[复制链接]

1万

主题

81

回帖

3万

积分

注册时间
2016-10-31
最后登录
2026-3-20
荆币
22214
回帖
81

实名认证微信认证社区元老忠实会员社区居民

发表于 2017-12-8 12:06:58 | 显示全部楼层 |阅读模式 IP地址:湖北荆门
1.jpg


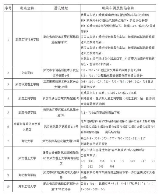
  12月9日至10日,2018年度中央机关及直属机构考试录用公务员笔试将在全国各省会城市同时举行。其中,湖北考区在武汉市共设置10个考点。

  省人事考试院提醒,考生下载准考证后,应提前熟悉考点地址、交通线路,外地考生应提前在考点附近联系住宿。因近期武汉市地铁5号、8号、11号线大规模施工,各交通干道拥堵严重,请广大考生提前规划好考试当天的出行安排。

  按照公务员考试规定,考试前30分钟考生开始入场,开考30分钟后考生禁止进入考场。

  据悉,本次考试省人事考试院将会同省公安、网监、无委会等职能部门对考场内外使用各种器材实施作弊的行为加大打击力度,无论考生或作弊机构,一经发现将按照有关规定严肃处理。(记者 陈会君 通讯员 陈维)
回复

使用道具 举报

您需要登录后才可以回帖 登录 | 立即注册

本版积分规则

快速回复 返回顶部 返回列表