立即注册
 找回密码
 立即注册

QQ登录

只需一步,快速开始

搜索
热搜: 荆门 活动
查看: 2165|回复: 0

[荆门新闻] 2017年度湖北森林城镇和绿色示范乡村出炉 我市4个乡镇83个村上榜

[复制链接]

1万

主题

81

回帖

3万

积分

注册时间
2016-10-31
最后登录
2026-3-20
荆币
22214
回帖
81

实名认证微信认证社区元老忠实会员社区居民

发表于 2017-11-13 13:44:59 | 显示全部楼层 |阅读模式 IP地址:湖北荆门
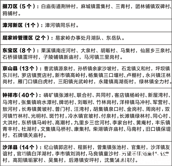
  “绿满荆楚美如画,水光山色与人亲”。记者从市林业局获悉,我市有钟祥市九里乡等4个乡镇和东宝区子陵铺镇新庙村等83个村成为2017年度湖北森林城镇和绿色示范乡村。

  日前,湖北省绿化委员会、湖北省林业厅发布《关于命名2017年度湖北省森林城镇和湖北省绿色示范乡村的通知》,全省有40个镇和1251个村入选。其中,我市有4个乡镇、83个村。4个乡镇分别为钟祥市九里回族乡、张集镇,沙洋县曾集镇,东宝区栗溪镇。

  想获得“湖北省森林城镇”称号,有非常严格的规定,要符合“组织领导”“森林生态建设”“森林生态保护”等3大项15小项的标准,包括宣传工作到位、居民对创建森林城镇知晓率达90%以上等要求。(记者 杨涛 通讯员 李金成)

湖北省绿色示范乡村荆门名单(83 个)

1.png

回复

使用道具 举报

您需要登录后才可以回帖 登录 | 立即注册

本版积分规则

快速回复 返回顶部 返回列表