立即注册
 找回密码
 立即注册

QQ登录

只需一步,快速开始

搜索
热搜: 荆门 活动
查看: 1740|回复: 0

[荆门新闻] 事关荆门高铁!市发改委发布最新消息!

[复制链接]

1万

主题

81

回帖

3万

积分

注册时间
2016-10-31
最后登录
2026-4-30
荆币
22305
回帖
81

实名认证微信认证社区元老忠实会员社区居民

发表于 2020-6-11 10:54:34 | 显示全部楼层 |阅读模式 IP地址:湖北荆门
  6月9日,荆门市发改委发布了《新建武汉至荆门铁路社会稳定风险评估征询意见公示》,标志着沿江高铁武汉至荆门已进入可行性研究批复相关前置要件的编制和报批阶段。
1591783882554.jpg
1591783903319.jpg
1591783903827.jpg
  武汉至荆门高铁是沿江高速铁路通道的组成部分,路网中与宜昌至郑万铁路联络线、郑万铁路,通过武汉枢纽与合武铁路、武汉至黄冈至黄梅铁路等衔接,可形成沿江高速铁路通道。本项目已纳入中长期铁路网规划,其建设对构建沿江高速铁路通道具有积极意义。

  稳评公示主要内容
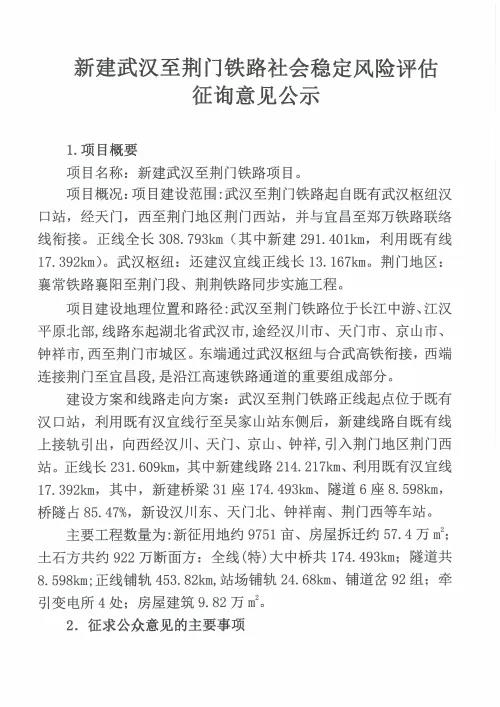
  1、项目概要
  项目名称:新建武汉至荆门铁路项目。
  项目概况:项目建设范围:武汉至荆门铁路起自既有武汉枢纽汉口站,经天门,西至荆门地区荆门西站,并与宜昌至郑万铁路联络线衔接。正线全长308.793km(其中新建291.401km,利用既有线17.392km)。

  武汉枢纽:还建汉宜线正线长13.167km。荆门地区襄常铁路襄阳至荆门段、荆荆铁路同步实施工程。
  项目建设地理位置和路径:武汉至荆门铁路位于长江中游、江汉平原北部,线路东起湖北省武汉市,途经汉川市、天门市、京山市、钟祥市,西至荆门市城区。东端通过武汉枢纽与合武高铁衔接,西端连接荆门至宜昌段,是沿江高速铁路通道的重要组成部分。
  建设方案和线路走向方案:武汉至荆门铁路正线起点位于既有汉口站,利用既有汉宜线行至吴家山站东侧后,新建线路自既有线上接轨引出,向西经汉川、天门、京山、钟祥,引入荆门地区荆门西站。
  正线长231.609km,其中新建线路214.217km、利用既有汉宜线17.392km,其中,新建桥梁31座174.493km、隧道6座8.598km,桥隧占85.47%,新设汉川东、天门北、钟祥南、荆门西等车站。
  主要工程数量:新征用地约9751亩、房屋拆迁约57.4万㎡,土石方共约922万断面方;全线(特)大中桥共174.493km;隧道共8.598km;正线铺轨453.82km,站场铺轨24.68km、铺道岔92组;牵引变电所4处;房屋建筑9.82万㎡。

  2、征求公众意见的主要事项
  为听取社会各界对该项目有关工作的意见和建议,特进行公示,征求公众宝贵的想法和建议:
  (1)对该项目的了解程度;
  (2)对项目建设和运行可能产生或担心出现的主要影响;
  (3)对该项目建设的环境保护措施和环保管理的意见和建议;
  (4)对该项目建设的态度。
  3、公众意见反馈形式和注意事项
  (1)公众意见反馈方式
  公众可通过电话、向指定地址发送信函、面谈等方式发表关于该项目建设的意见和看法。
  (2)注意事项
  公众在发表意见的同时,请尽量提供详尽的联系方式,以便我们能够及时向您反馈相关信息。
  公众意见提出时间为项目信息公开后7个工作日内,请公众在本公示期限内提出宝贵意见。

  4、社会稳定风险调查单位联系方式
  调查单位:北京中矿基业安全防范技术有限公司
  地址:北京市朝阳区左家庄前街1号1号楼B区二层203室

  5、信息发布有效期限
  自发布之日起7个工作日。

1591783939179.png
武汉至荆门高铁线路走向示意图
  (备注:本图规划铁路走向和设站仅供参考,请以可研批复方案为准)

回复

使用道具 举报

您需要登录后才可以回帖 登录 | 立即注册

本版积分规则

快速回复 返回顶部 返回列表