立即注册
 找回密码
 立即注册

QQ登录

只需一步,快速开始

搜索
热搜: 荆门 活动
查看: 1669|回复: 0

[政府机关] 最高1万元!荆门高新区·掇刀区对疫情防控线索实行有奖举报

[复制链接]

1万

主题

81

回帖

3万

积分

注册时间
2016-10-31
最后登录
2026-4-30
荆币
22305
回帖
81

实名认证微信认证社区元老忠实会员社区居民

发表于 2020-3-5 15:40:51 | 显示全部楼层 |阅读模式 IP地址:
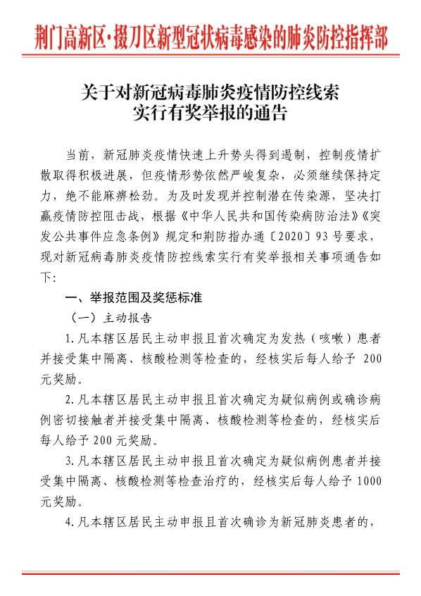
关于对新冠病毒肺炎疫情防控线索实行有奖举报的通告

当前,新冠肺炎疫情快速上升势头得到遏制,控制疫情扩散取得积极进展,但疫情形势依然严峻复杂,必须继续保持定力,绝不能麻痹松劲。为及时发现并控制潜在传染源,坚决打赢疫情防控阻击战,根据《中华人民共和国传染病防治法》《突发公共事件应急条例》规定和荆防指办通〔2020〕93号要求,荆门高新区·掇刀区新型冠状病毒感染的肺炎防控指挥部现对新冠病毒肺炎疫情防控线索实行有奖举报相关事项通告如下:




一、举报范围及奖惩标准
(一)主动报告
1.凡本辖区居民主动申报且首次确定为发热(咳嗽)患者并接受集中隔离、核酸检测等检查的,经核实后每人给予200元奖励。
2.凡本辖区居民主动申报且首次确定为疑似病例或确诊病例密切接触者并接受集中隔离、核酸检测等检查的,经核实后每人给予200元奖励。
3.凡本辖区居民主动申报且首次确定为疑似病例患者并接受集中隔离、核酸检测等检查治疗的,经核实后每人给予1000元奖励。
4.凡本辖区居民主动申报且首次确诊为新冠肺炎患者的,经核实后每人给予10000元奖励。
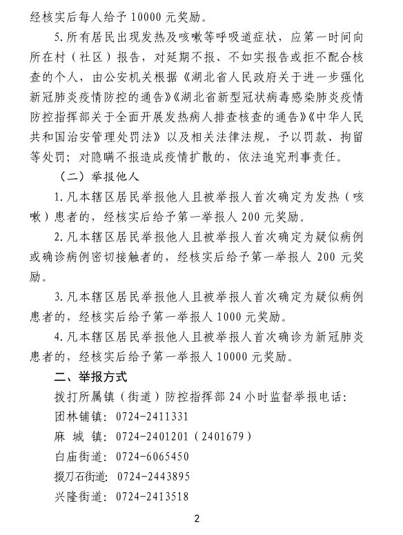
5.所有居民出现发热及咳嗽等呼吸道症状,应第一时间向所在村(社区)报告,对延期不报、不如实报告或拒不配合核查的个人,由公安机关根据《湖北省人民政府关于进一步强化新冠肺炎疫情防控的通告》《湖北省新型冠状病毒感染肺炎疫情防控指挥部关于全面开展发热病人排查核查的通告》《中华人民共和国治安管理处罚法》以及相关法律法规,予以罚款、拘留等处罚;对隐瞒不报造成疫情扩散的,依法追究刑事责任。
(二)举报他人
1.凡本辖区居民举报他人且被举报人首次确定为发热(咳嗽)患者的,经核实后给予第一举报人200元奖励。
2.凡本辖区居民举报他人且被举报人首次确定为疑似病例或确诊病例密切接触者的,经核实后给予第一举报人200元奖励。
3.凡本辖区居民举报他人且被举报人首次确定为疑似病例患者的,经核实后给予第一举报人1000元奖励。
4.凡本辖区居民举报他人且被举报人首次确诊为新冠肺炎患者的,经核实后给予第一举报人10000元奖励。


二、举报方式
拨打所属镇(街道)防控指挥部24小时监督举报电话:
团林铺镇:0724-2411331
麻 城 镇:0724-2401201(2401679)
白庙街道:0724-6065450
掇刀石街道:0724-2443895
兴隆街道:0724-2413518


三、有关说明
1.主动报告及举报为发热(咳嗽)情况的由各镇(街道)与相关医疗机构核实确认;主动报告及举报确定为疑似病例、确诊病例密切接触者、确诊病例情况的由各镇(街道)与区防控指挥部疫情防控组核实确认。
2.对主动报告村(社区)并配合前往医疗机构就诊的,以及举报属实的,由镇(街道)在就诊对象诊断确认之后兑现奖励。
3.各镇(街道)和区防控指挥部对举报人信息严格保密。
4.本奖惩机制自发布之日起施行,结束时间视疫情防控形势另行通知。

荆门高新区·掇刀区新型冠状病毒感染的肺炎
防控指挥部
            2020年3月5日

1.jpg
2.jpg
3.png



回复

使用道具 举报

您需要登录后才可以回帖 登录 | 立即注册

本版积分规则

快速回复 返回顶部 返回列表