立即注册
 找回密码
 立即注册

QQ登录

只需一步,快速开始

搜索
热搜: 荆门 活动
查看: 2871|回复: 0

[荆门新闻] 2019年荆门中考录取分数线出炉

[复制链接]

1万

主题

81

回帖

3万

积分

注册时间
2016-10-31
最后登录
2026-3-12
荆币
22201
回帖
81

实名认证微信认证社区元老忠实会员社区居民

发表于 2019-7-2 20:53:16 | 显示全部楼层 |阅读模式 IP地址:湖北荆门
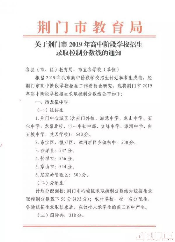
  7月2日,市教育局发布重要信息,小编带你划重点……
2019年高中阶段学校招生录取控制分数线
1562036708836.jpg
1562036708932.jpg
2019年荆门市中考一分一段表
1562036732529.jpg
1562036732842.jpg
1562036732263.jpg
1562036732304.jpg
1562036733544.jpg
1562036733977.jpg
1562036733153.jpg
1562036733143.jpg
1562036733313.jpg
1562036734297.jpg
1562036734918.jpg
1562036734835.jpg
1562036734475.jpg
1562036734917.png

回复

使用道具 举报

您需要登录后才可以回帖 登录 | 立即注册

本版积分规则

快速回复 返回顶部 返回列表