立即注册
 找回密码
 立即注册

QQ登录

只需一步,快速开始

搜索
热搜: 荆门 活动
查看: 3756|回复: 0

[荆门新闻] 2019年荆门中考试卷及答案出炉!赶紧转给考生!

[复制链接]

1万

主题

81

回帖

3万

积分

注册时间
2016-10-31
最后登录
2026-3-12
荆币
22201
回帖
81

实名认证微信认证社区元老忠实会员社区居民

发表于 2019-6-24 13:54:34 | 显示全部楼层 |阅读模式 IP地址:湖北荆门
 6月22日,随着最后一场中考的终考铃响起,2019年荆门中考已经结束。
  小编发布2019年荆门中考各科目试题及答案供考生参考估分,赶紧转发给身边的考生!
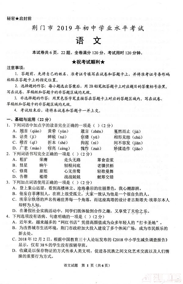
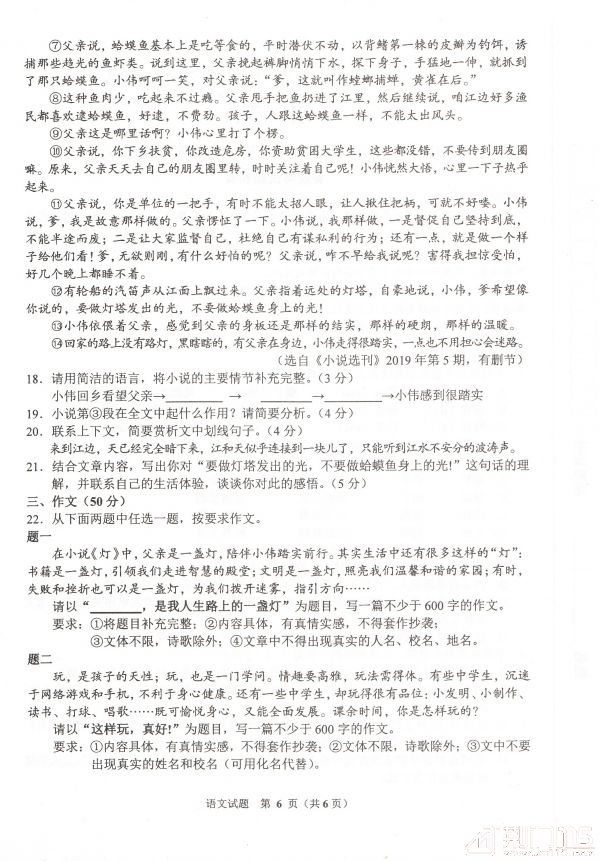
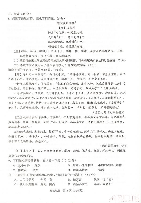
语文试卷
1561338123245.jpg
1561338123595.jpg
1561338123224.jpg
1561338126907.jpg
1561338127609.jpg
1561338127532.jpg
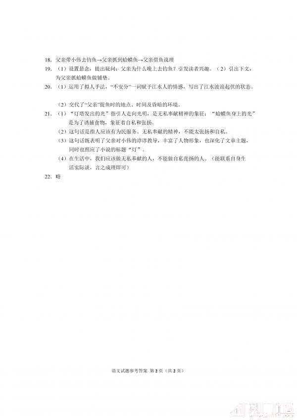
语文答案
1561338190142.jpg
1561338190563.jpg
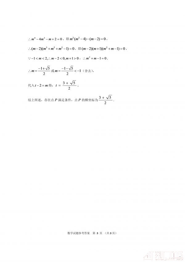
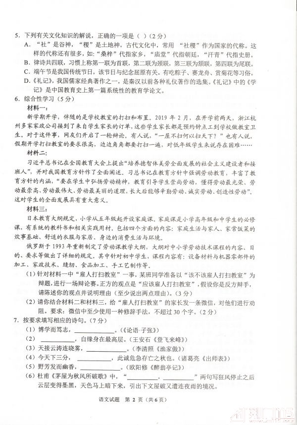
数学试卷
1561338360705.jpg
1561338360219.jpg
1561338360709.jpg
1561338362616.jpg
1561338362605.jpg
1561338362409.jpg
数学答案
1561338431957.jpg
1561338431748.jpg
1561338431596.jpg
1561338435833.jpg
1561338435637.jpg
英语试卷
1561338541914.jpg
1561338541579.jpg
1561338542665.jpg
1561338545594.jpg
1561338545924.jpg
1561338546687.jpg
1561338548252.jpg
1561338548981.jpg
英语答案
1561338711535.jpg
1561338710148.jpg
1561338711749.jpg
1561338714269.jpg
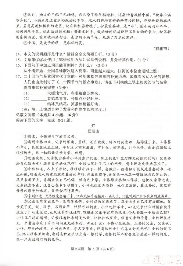
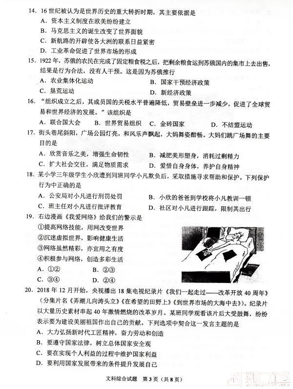
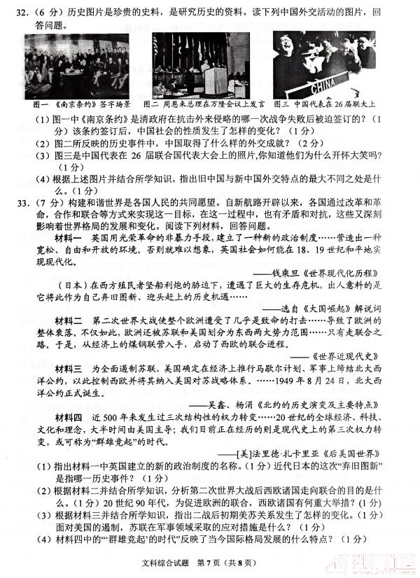
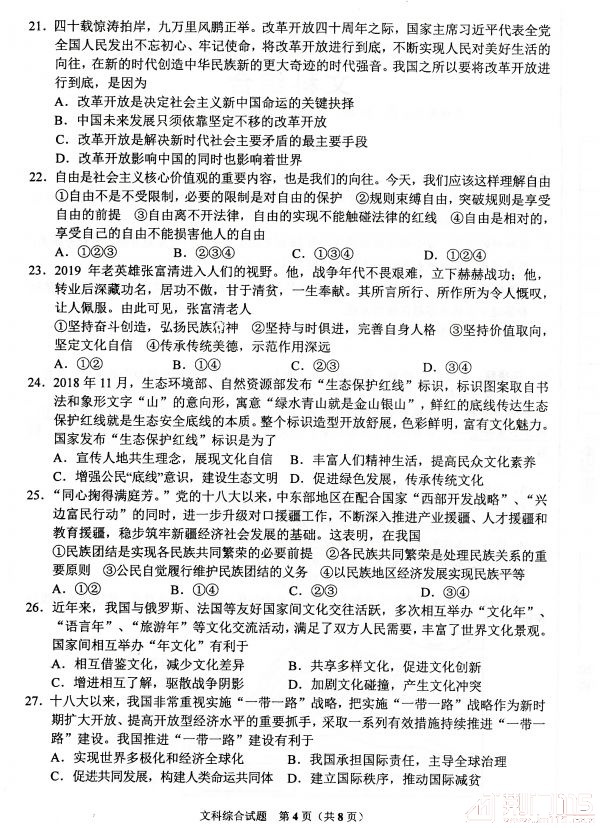
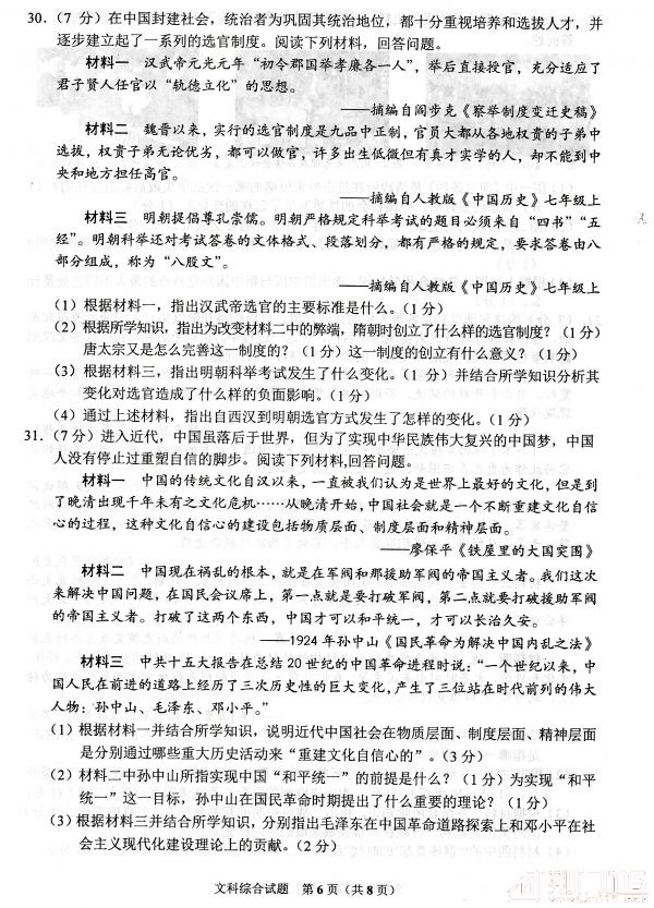
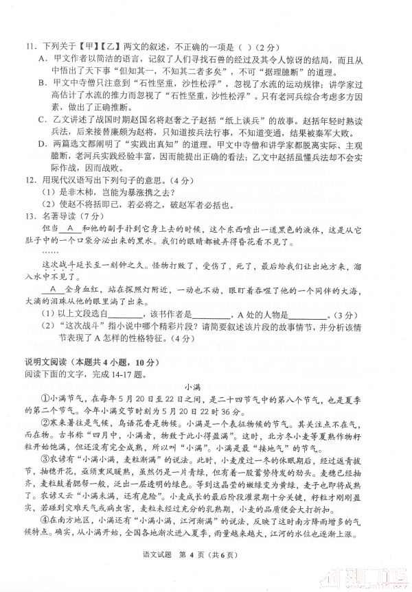
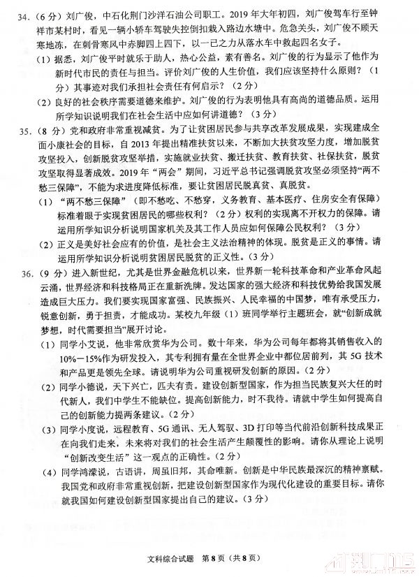
文科综合试卷
1561338795388.jpg
1561338796934.jpg
1561338820457.jpg
1561338796680.jpg
1561338799595.jpg
1561338799992.jpg
1561338800523.jpg
1561338801584.jpg
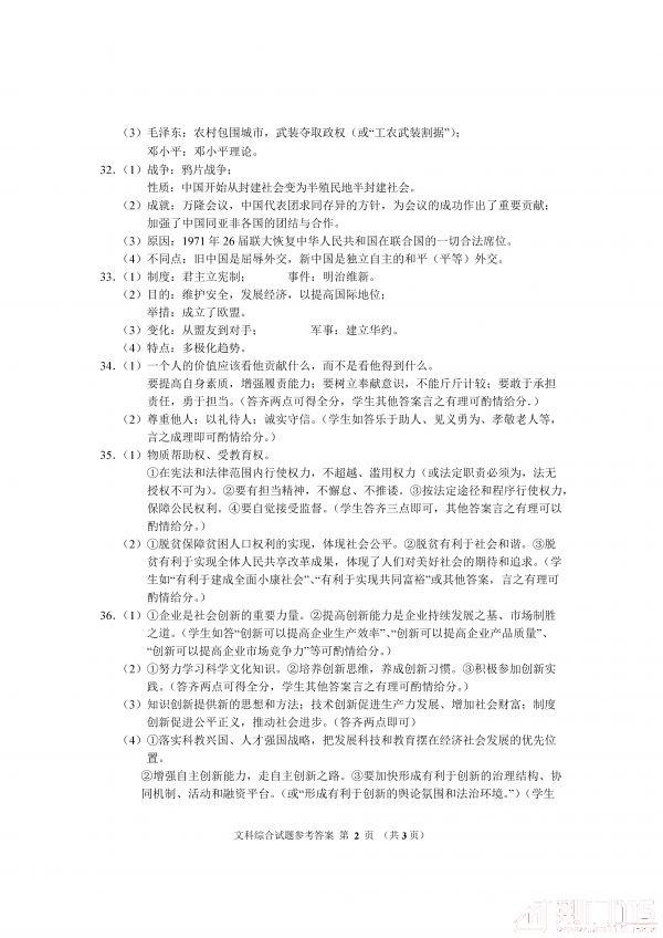
文科综合答案
1561338936159.jpg
1561338936662.jpg
1561338935346.jpg
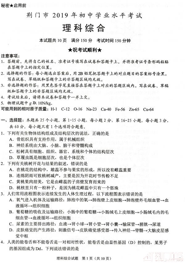
理科综合试卷
1561339025193.jpg
1561339025423.jpg
1561339025911.jpg
1561339028661.jpg
1561339029780.jpg
1561339029747.jpg
1561339031967.jpg
1561339032586.jpg
1561339032403.jpg
1561339033989.jpg
理科综合答案
1561339156865.jpg
1561339156458.jpg
1561339156917.jpg

回复

使用道具 举报

您需要登录后才可以回帖 登录 | 立即注册

本版积分规则

快速回复 返回顶部 返回列表