立即注册
 找回密码
 立即注册

QQ登录

只需一步,快速开始

搜索
热搜: 荆门 活动
查看: 2052|回复: 0

[荆门发展] 全国260城将实现交通一卡通互联互通,荆门在列!

[复制链接]

1万

主题

81

回帖

3万

积分

注册时间
2016-10-31
最后登录
2026-3-12
荆币
22201
回帖
81

实名认证微信认证社区元老忠实会员社区居民

发表于 2019-6-12 16:08:45 | 显示全部楼层 |阅读模式 IP地址:湖北荆门
   出门在外公交、地铁是最便捷的出行方式,可是排队买票却很麻烦,如果交通卡可以通用就好了,别急以后带有“交通联合”标志的交通一卡通,就可以在全国260个地级以上城市随意刷卡啦!一卡刷天下,这感觉倍爽。

  11日,交通运输部举行新闻发布会表示,今年将实现全国260个地级以上城市交通一卡通互联互通。

1.jpg


  乘客持带有“交通联合”标志的交通一卡通,可在已实现互联互通城市的地铁和公交使用。乘客原有的非“交通联合”卡,可按当地政策退换为交通联合卡后实现异地使用。

2.jpg


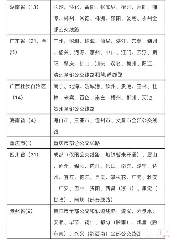
  据了解,目前已有245个地级以上城市实现交通一卡通互联互通。

3.jpg

4.jpg

5.jpg


数据来源/交通联合一卡通微信公号


  因北京市交通一卡通系统正处于升级调试阶段,目前北京公交系统暂支持全国50个城市的交通一卡通刷卡使用,城市轨道交通系统暂支持全国188个城市的交通一卡通刷卡使用。

  只要你所去的城市地区已经加入了互联互通系统,你就可以刷这张卡乘坐当地的公交,真的是一卡在手全国随便走。
回复

使用道具 举报

您需要登录后才可以回帖 登录 | 立即注册

本版积分规则

快速回复 返回顶部 返回列表